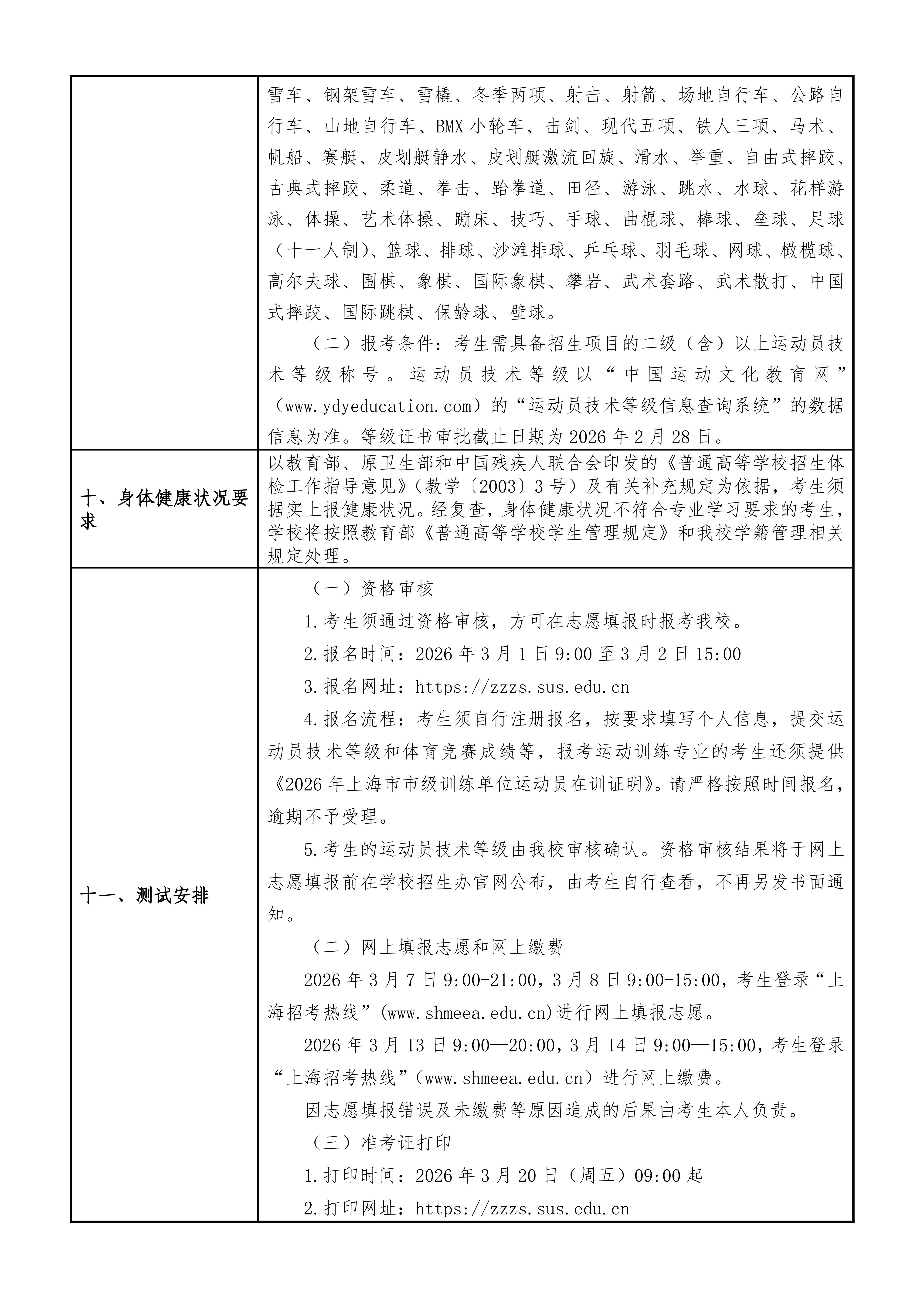
«

上海体育大学2026年专科层次依法自主招生章程

大树 • 4 分钟前 • 0 次点击 •


上海体育大学2026年专科层次依法自主招生章程_01.jpg上海体育大学2026年专科层次依法自主招生章程_02.jpg上海体育大学2026年专科层次依法自主招生章程_03.jpg上海体育大学2026年专科层次依法自主招生章程_04.jpg

还没收到回复