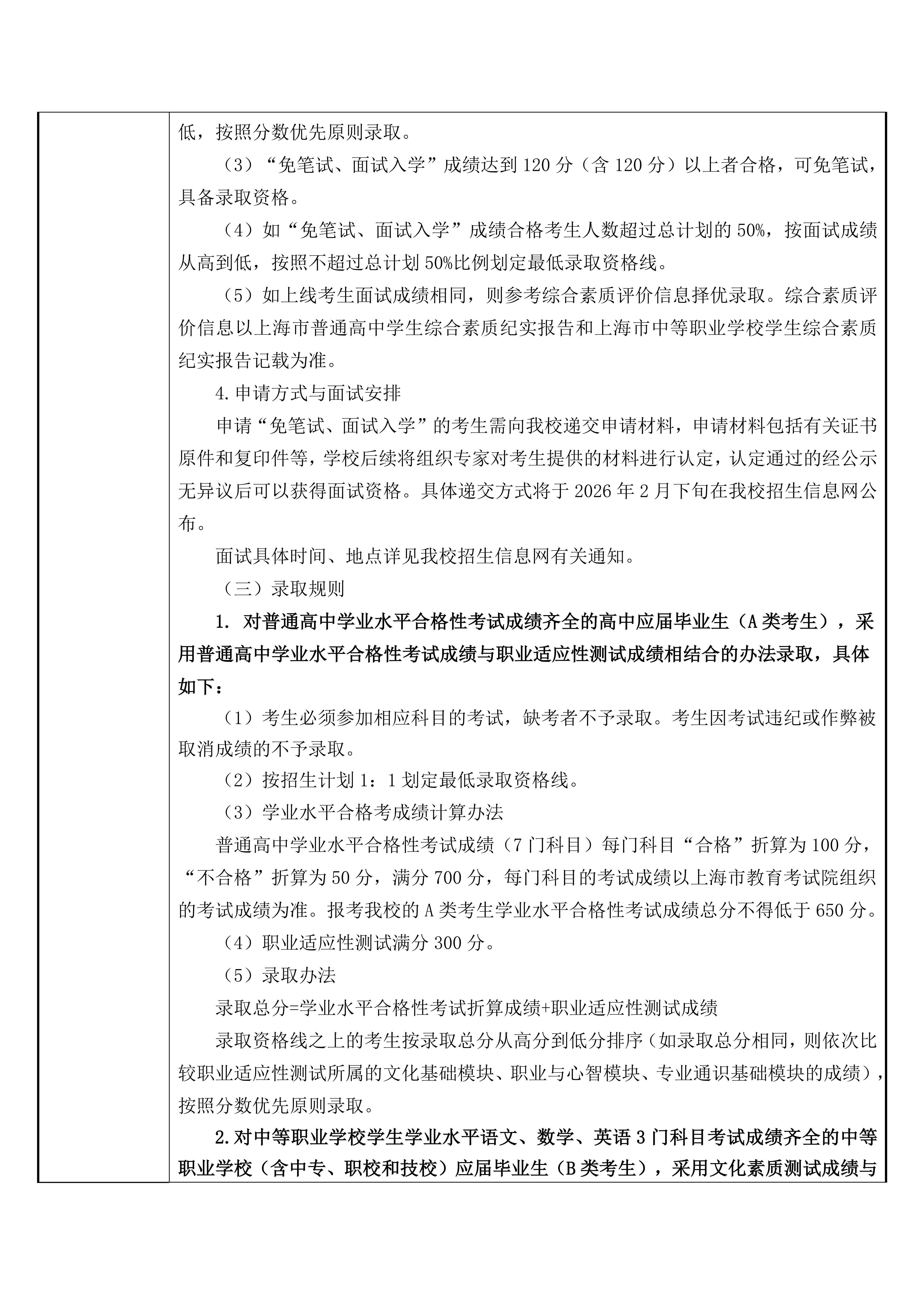
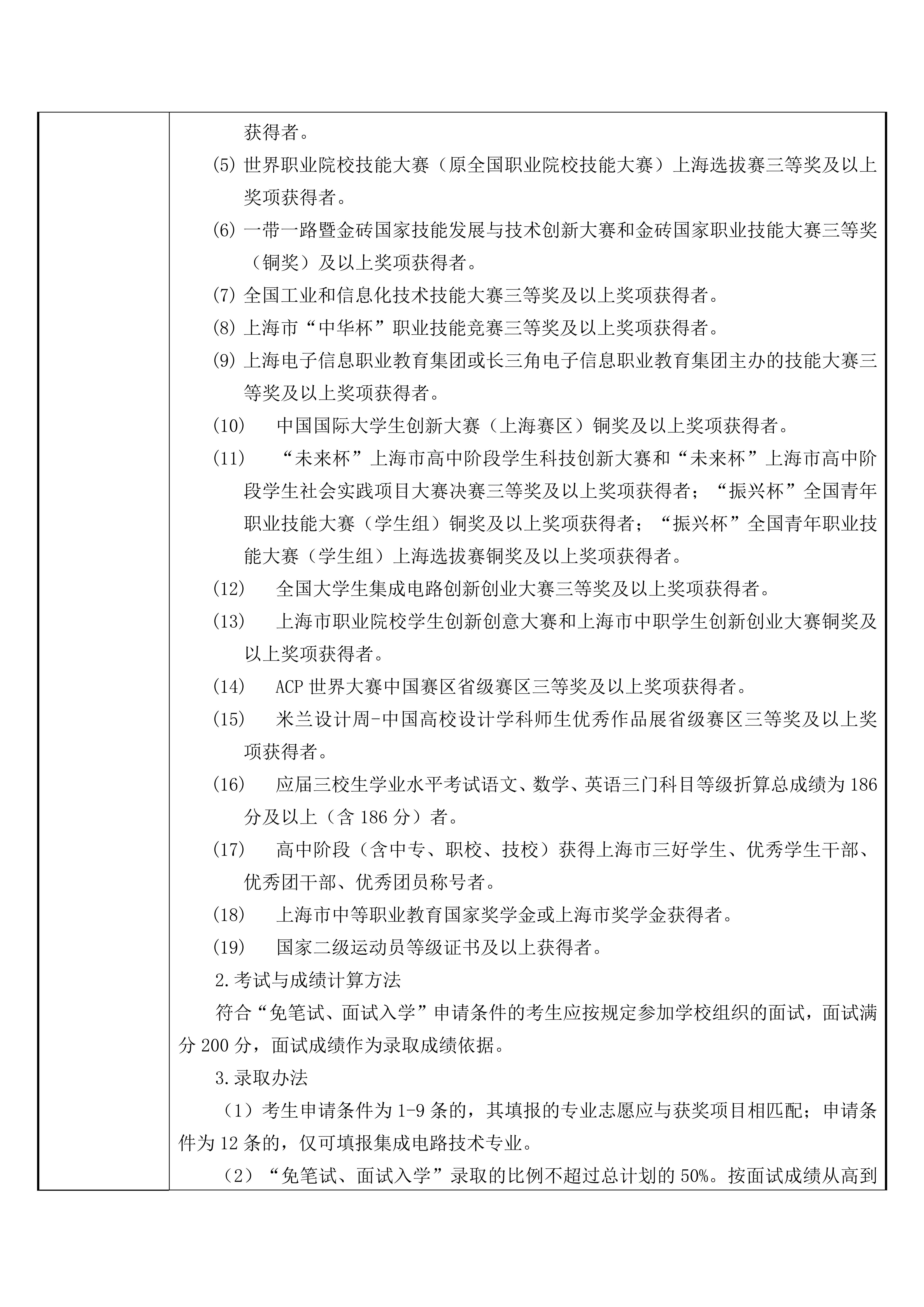
«

上海电子信息职业技术学院2026年专科层次依法自主招生章程

大树 • 40 分钟前 • 0 次点击 • 专科自主招生考试


上海电子信息职业技术学院2026年专科层次依法自主招生章程_01.jpg上海电子信息职业技术学院2026年专科层次依法自主招生章程_02.jpg上海电子信息职业技术学院2026年专科层次依法自主招生章程_03.jpg上海电子信息职业技术学院2026年专科层次依法自主招生章程_04.jpg上海电子信息职业技术学院2026年专科层次依法自主招生章程_05.jpg上海电子信息职业技术学院2026年专科层次依法自主招生章程_06.jpg上海电子信息职业技术学院2026年专科层次依法自主招生章程_07.jpg上海电子信息职业技术学院2026年专科层次依法自主招生章程_08.jpg

还没收到回复