沪上三校生
首页
发帖
«
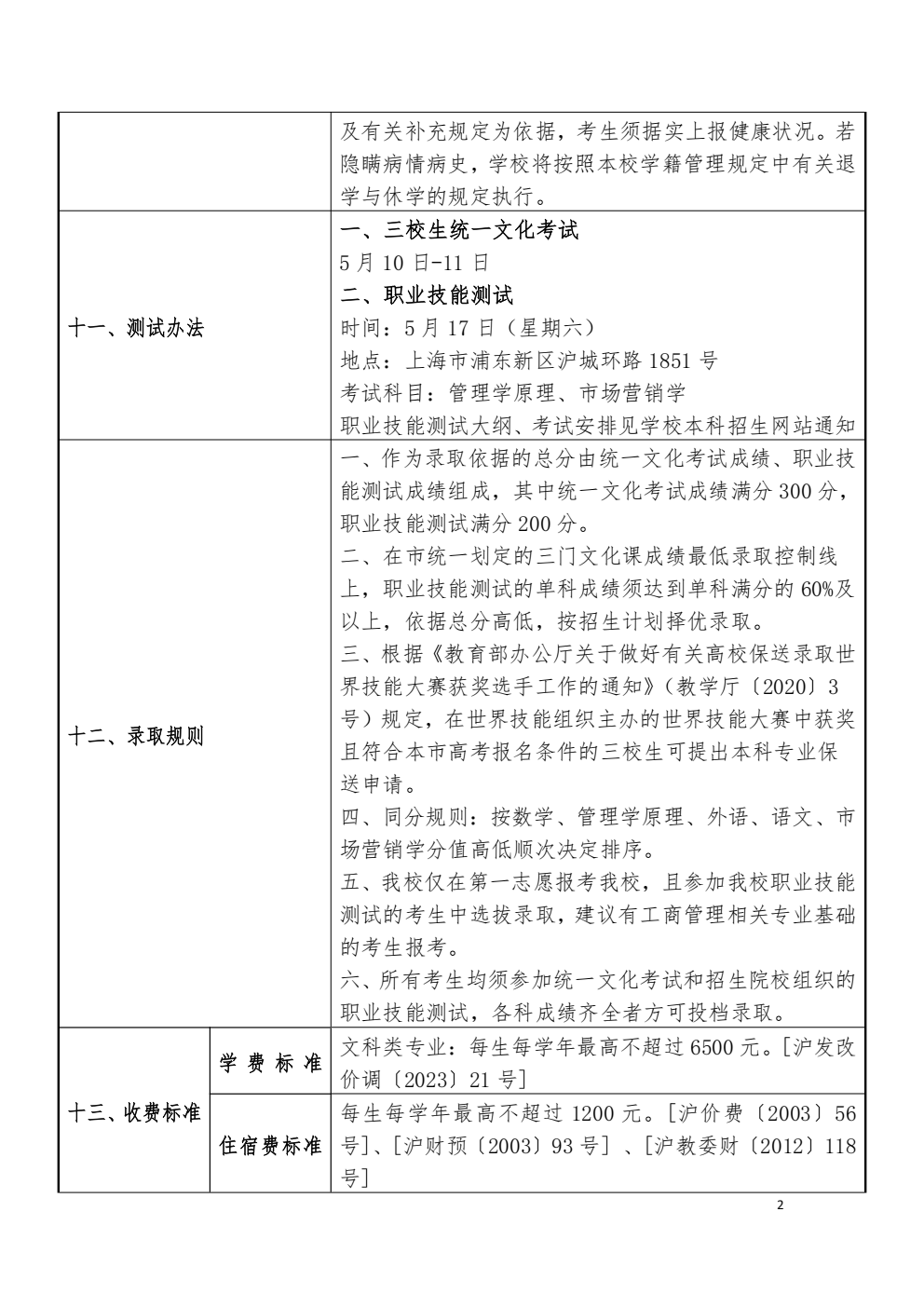
上海电力大学2025年三校生招生章程
大树
• 1 小时前 • 3 次点击 •
三校生高考
上一帖:上海电影艺术职业学院2025年三校生...
下一帖:上海电机学院2025年三校生招生章程
还没收到回复